分享成功

玉田县鸦鸿桥镇国土空间总体规划

    鸦鸿桥市场占地约2000亩,建筑面积130万平方米、营业面积90万平方米、门店和摊位达6650多个,形成了以小商品城、昌升五金机电城、国际商贸城、聚民惠物流城、五洲商城、兴旺商贸城、五合国际商城、河西日杂鞋市针织市场、建材市场、金鑫废旧物品回收市场、开发区新城市场、老物流市场等12个专业市场为骨干,以四街三路”临街门店为依托的市场体系,2024年市场交易额260亿元。
    鸦湾桥市场以“小、多、廉、快、广”的经营特色成为连接省会、沟通京津、吸纳江南、辐射三北的重要小商品集散地。目前市场的经营定位以中低端档次商品为主,经营门类以小商品、日杂劳保、五金机电、服装针织、家电文体、建材洁具为主;  产品市场占有率30%左右、本地生产企业主要集中在东风路工业区和河东工业园区、产品以日杂劳保、塑料制品(整理箱、塑料凳、塑料桶盆、塑料托盘、农膜)、家用厨具(炒勺、蒸锅),食品机械(肉片机、面条机、绞肉机)、农机具、帐篷篷布、养殖设备等为主。
    鸦鸿桥市场2002年全国十强小商品城交易市场、2005年全国十大小商品城批发市场第四名、2019年10月第11届中国商品市场百强位列38位,2021年第12届中国商品市场百强位列36位。

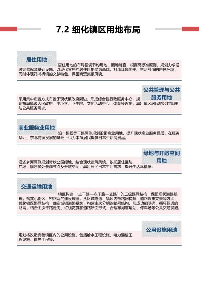
鸦鸿桥规划

鸦鸿桥规划

鸦鸿桥规划

鸦鸿桥规划

鸦鸿桥规划

本文来自网友发表,不代表本网站观点和立场,如存在侵权问题,请与本网站联系删除!
支持楼主

5人支持

阅读原文 阅读 1290 回复 0
举报
全部评论
  • 默认
  • 最新
  • 楼主
你的热评
游客
发表评论
最热聊吧
  • 玉田建支集团打压五车间 招男女普工5人 年龄:男工:23-55周岁,女工:25-48周岁 工作简单,全是计件工资,多劳多得,长白班,公司提供住宿,有食堂 工资:4000—6000元(计件工资)

    依依

    0
  • 唐山首玉电磁新材料有限公司 招聘销售经理3名, 要求:大专及以上学历,能出差。有2年以上销售工作经验, 欢迎有意向者电询! 工资:2500-20000元 地址:玉田县隆盛路256号

    小静静

    0
  • 玉田鸦鸿桥牛各庄村木箱厂 招普工 年龄:45-60元 工作内容:加工木箱,工作简单 工资:9小时,长白班,130-150元 鸦鸿桥附近的优先

    小静静

    0
  • 招聘A2罐装司机

    小金

    0
  • 唐山晶科智能科技有限公司招聘: 招聘职位:机械设计工程师。 招聘人数:3人。 学历要求:机械制造与自动化专业,本科及以上学历。 职位要求:应届生或有三年以上机械行业设计经验,能独立承担项目者优先。

    依依

    0
  • 玉田翼博货物运输有限公司 招A2十三米高栏挂车司机 路线:北京唐山往返,标载,超载加钱 工资:1200元一个往返,一个月12-15个往返,工资月结,啥时候不干了,下车拿钱走人 要求:能开车,会倒车,责任心强,吃苦耐劳,想挣钱的联系 玉田石臼窝上车

    小静静

    0
  • 玉田县品嘉装饰有限公司 招聘水利监理一名 要求会开车 工资:3500-4000元 地址:玉田兴玉路

    小静静

    0
  • 河北甜水园食品有限公司 招聘装卸工一名 要求:身体健康,手脚麻利,能够干体力活,能吃苦耐劳。有装卸经验会优先录用 年龄:30-48岁之间,家里事少不经常请假的 主要跟车装卸,去北京送货,当天返回 有相关工作经验的优先录用 工资:4000元+,有社保 地址:陈家铺

    小静静

    0
热点推荐

安装应用

免费下载玉田生活
这是app专享内容啦!
你可以下载app,更多精彩任你挑!
绑定手机才能继续哦!
绑定手机账号更安全哦!
绑定手机才能继续哦!
绑定手机账号更安全哦!